【学院资讯】关于做好2023年甘肃省成人高校招生工作的通知
[ 时间:2023-09-01 16:04:00 浏览次数:816 ]

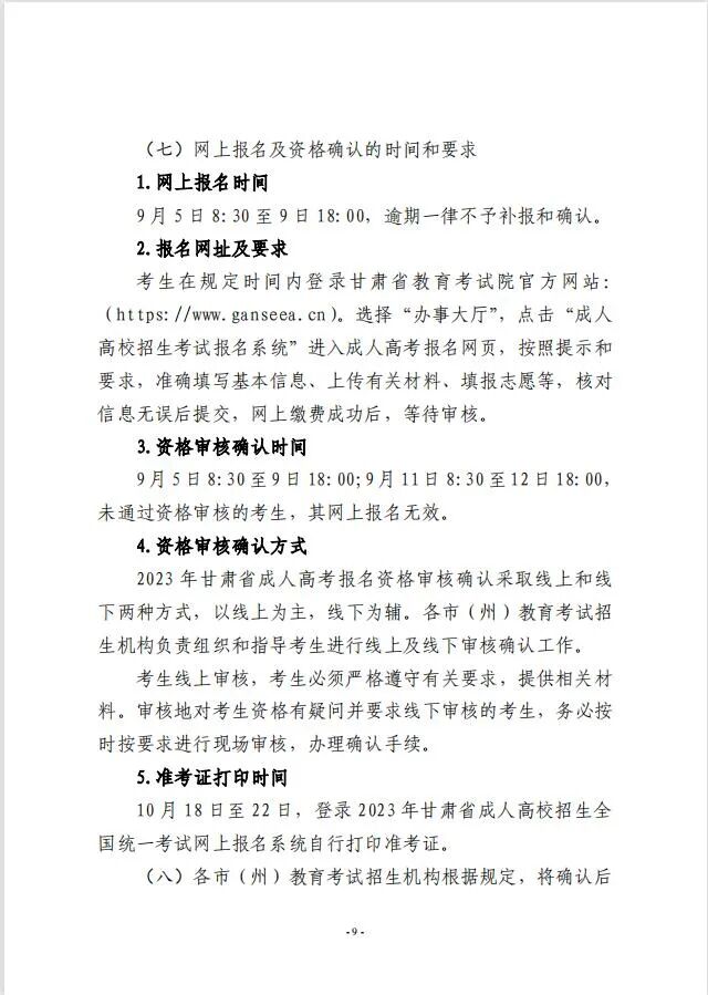
        一、2023年甘肃省成人高考工作时间表

        1.网上报名时间:

        9 月 5 日 8:30 至 9 日 18:00,逾期一律不予补报和确认。

        2.资格审核确认时间:

        9 月 5 日 8:30 至 9 日 18:00;

        9 月 11 日 8:30 至 12 日 18:00。


        二、通知文件


概况   |  新闻中心   |  成人教育   |  联系我们

Copyright © 2020 甘肃华远职业培训学校    技术支持:天杰网络
陇ICP备05010979号-2 甘公网安备:62010302000267
地址:兰州市城关区甸子街23号
客服热线:0931-8596970、18193108868

栏目导航

网站首页 学校简介 新闻动态 成人教育 网络教育 职业培训 党群工作 下载中心 联系方式