【学院资讯】河西学院2022级本科毕业论文、专科学习总结撰写通知
[ 时间:2023-10-24 10:37:33 浏览次数:99334 ]

各位同学:

        大家好,接河西学院继续教育学院通知,因2022级临近毕业,现开始本科毕业论文、专科学习总结撰写任务,具体如下:

        一、撰写对象:

        2022级2.5年制学生,本科生写毕业论文,专科生写学习总结(具体名单见指导老师安排表);

        二、指导老师姓名、职称:

        见河西学院22级本科毕业论文、专科学习总结资料包(学生)内;

        三、本科生的毕业论文每个阶段需要通过学习平台上传完成;专科生的学习总结不在学习平台上进行,定稿后打印装订即可。

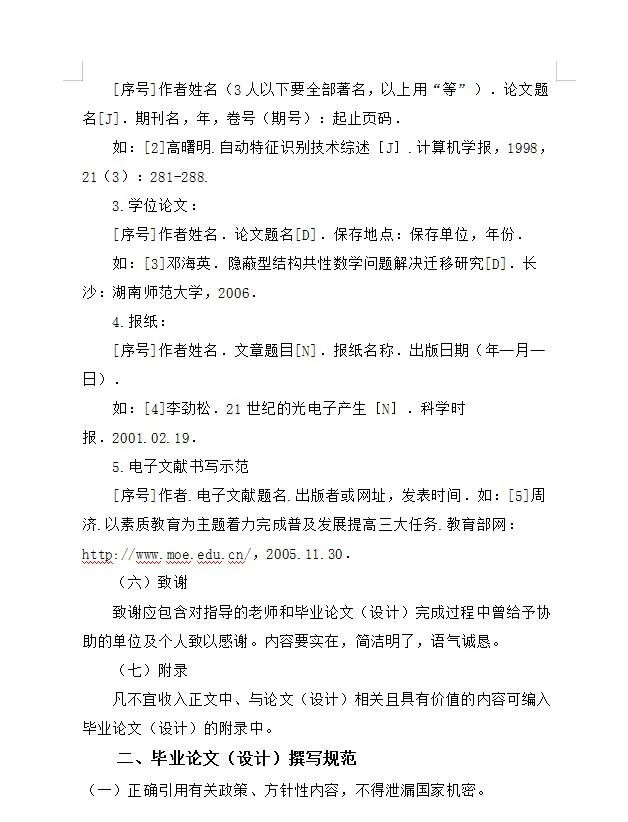
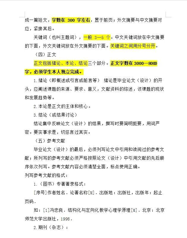
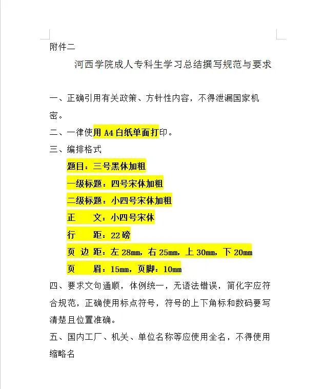
        四、撰写的具体通知、本科毕业论文撰写要求与规范、专科学习总结撰写要求与规范、后期需要填写的各项表格:

        见河西学院22级本科毕业论文、专科学习总结资料包(学生)

        注意:毕业论文、学习总结是整个学习任务的重要一环,请各位同学务必仔细、认真阅读相关要求,按时保质完成任务!!!


概况   |  新闻中心   |  成人教育   |  联系我们

Copyright © 2020 甘肃华远职业培训学校    技术支持:天杰网络
陇ICP备05010979号-2 甘公网安备:62010302000267
地址:兰州市城关区甸子街23号
客服热线:0931-8596970、18193108868

栏目导航

网站首页 学校简介 新闻动态 成人教育 网络教育 职业培训 党群工作 下载中心 联系方式